Air Filtration System
From Unofficial Stationeers Wiki
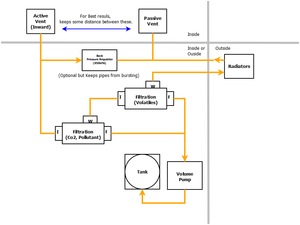
This is an air filtration system that will scrub all bad gases from the air, place them in a tank and cool down the air at the same time. A second simplified system is listed below, which merely vents any gas not matching base air back to the world.
Filter System (Dual) Items Used
- Active Vent
- Atmospherics(Filtration)
- Filters (CO2, Pollutant, Volatiles)
- Passive Vent
- Pipes
- Pipe Meter
- Pipe Radiator
- Pipe Volume Pump
- Tank
This is a more basic simplified air filtration system, which merely vents any gas not matching base air (Oxygen/Nitrogen) back to the world atmosphere.
